
กกต.แจงขั้นตอนพิจารณา-สำนวนร้องเลือก สว. 577 เรื่อง พิจารณาเสร็จแล้ว 224 เรื่อง ยื่นศาลแล้ว 5 สำนวน ระงับสิทธิ 2 สำนวน สั่งอาญา 6 สำนวน เหลือดำเนินการอีก 278 เรื่อง
สำนักข่าวอิศรา (www.isranews.org) รายงานว่า เมื่อวันที่ 7 มี.ค. 2568 สำนักงานคณะกรรมการการเลือกตั้ง (กกต.) สรุปผลการดำเนินการเกี่ยวกับคำร้อง และสำนวนเรื่องคัดค้านการเลือก สว. ระบุว่า ตามที่ กกต.จัดการเลือก สว.ระดับอำเภอเมื่อ 9 มิ.ย. 2567 ระดับจังหวัดเมื่อ 16 มิ.ย. 2567 และระดับประเทศเมื่อ 26 มิ.ย. 2567 นั้น สำนักงาน กกต.เรียนว่ามีคำร้องหรือความปรากฎ จำนวนทั้งสิ้น 577 เรื่อง ประกอบด้วย คำร้องที่ดำเนินการแล้วเสร็จ 299 เรื่อง แบ่งเป็น พิจารณาคำร้องแล้ว 224 เรื่อง
โดยในจำนวนนี้สั่งไม่รับ หรือ รวบรวมเป็นข้อมูล 100 เรื่อง สั่งยกคำร้อง หรือยุติเรื่อง 122 เรื่อง สั่งนับคะแนนใหม่ 2 เรื่อง วินิจฉัยชี้ขาดสำนวนแล้ว 75 สำนวน โดยเป็นการยกคำร้อง 62 สำนวน ระงับสิทธิ 2 สำนวน ดำเนินคดีอาญา 6 สำนวน ยื่นคำร้องต่อศาล 5 สำนวน
ส่วนคำร้องที่อยู่ระหว่างดำเนินการ 278 เรื่อง ประกอบด้วย อยู่ระหว่างตรวจคำร้อง ตรวจสอบ ตรวจมูล 1 เรื่อง เสนอสั่งไม่รับ รายงานตรวจสอบ รายงานตรวจมูล 17 เรื่อง อยู่ระหว่างสืบสวน หรือไต่สวน 5 สำนวน สำนักงาน กกต.สรุปสำนวน หรือจัดทำความเห็นเสนอเลขาธิการ กกต. จำนวน 106 สำนวน สำนักงาน กกต.เสนอสำนวนต่อคณะอนุกรรมการวินิจฉัยฯ 100 สำนวน และสำนักงาน กกต.อยู่ระหว่างเสนอสำนวนเข้าวาระการประชุม กกต. 49 สำนวน
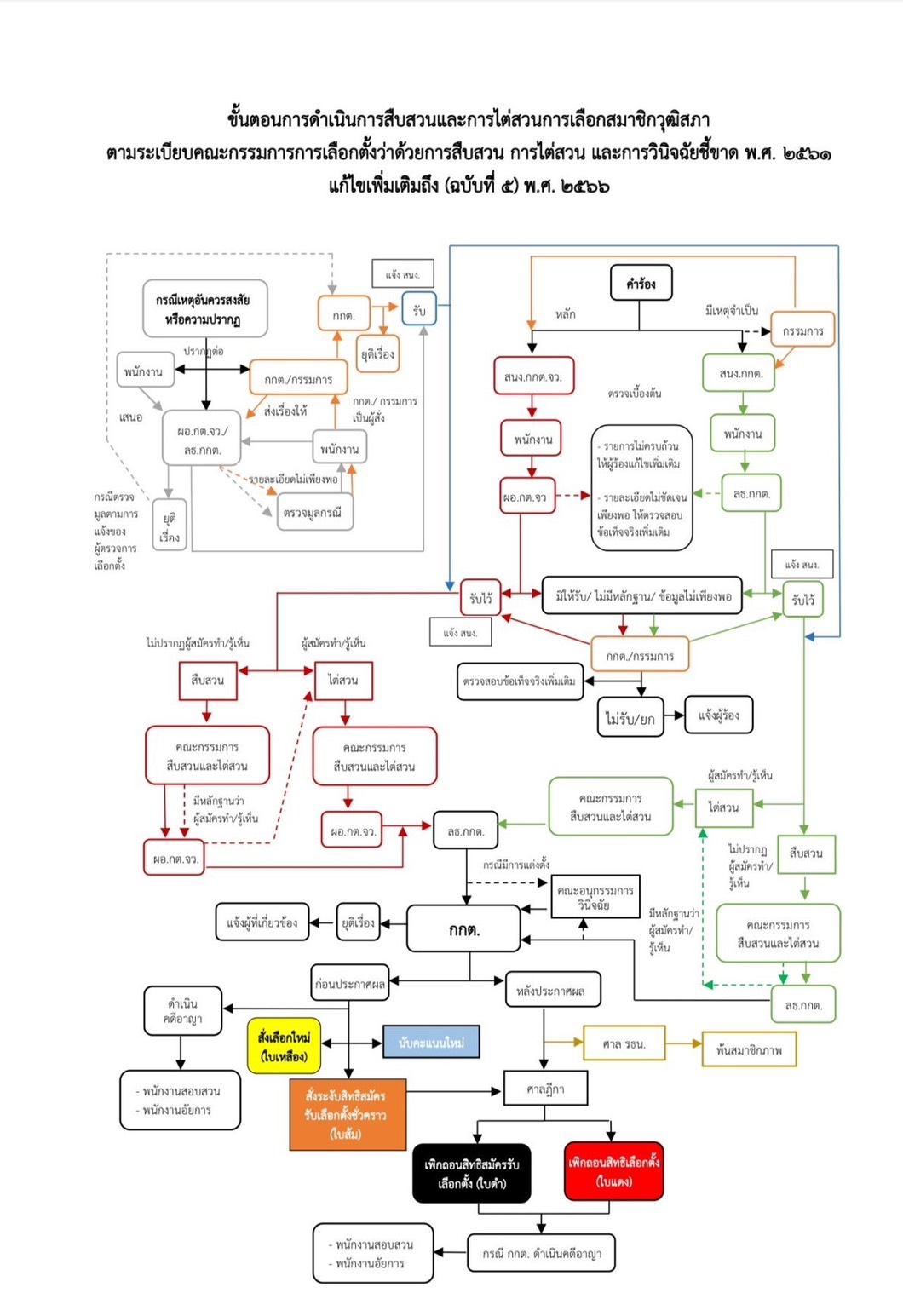
โดยขั้นตอนในการดำเนินการ ทำคำร้อง / สำนวน เรื่องคัดค้านการเลือกสมาชิกวุฒิสภานั้น เมื่อคณะกรรมการสืบสวนสืบสวนและไต่สวน ได้รับสำนวนแล้ว ให้ดำเนินการสืบสวนหรือไต่สวนและจัดทำความเห็น เพื่อเสนอให้ผู้อำนวยการการเลือกตั้งประจำจังหวัดมีความเห็นประกอบสำนวน เมื่อดำเนินการแล้วเสร็จ ให้จัดส่งสำนวนไปยังสำนักงานกกต.ส่วนกลาง โดยเร็ว
เมื่อสำนักงาน กกต.ส่วนกลางได้รับสำนวนจากสำนักงาน กกต.ประจำจังหวัด ให้พนักงานสืบสวนและไต่สวนผู้รับผิดชอบสำนวนดำเนินการวิเคราะห์ สำนวนและจัดทำความเห็นเลขาธิการกกต.เพื่อเสนอให้คณะอนุกรรมการวินิจฉัยชี้ขาด ปัญหาหรือข้อโต้แย้งพิจารณา เมื่อคณะอนุกรรมการวินิจฉัยชี้ขาดปัญหาหรือข้อโต้แย้งได้รับสำนวน ต้องพิจารณาจัดทำความเห็นและเสนอสำนวนให้ กกต.พิจารณา เมื่อ กกต.ได้รับสำนวน ต้องพิจารณาขี้ขาดหรือสั่งการโดยเร็ว
ทั้งนี้ ในการพิจารณาของทุกลำดับขั้น หากเห็นว่าสำนวน ยังไม่ครบถ้วนสมบูรณ์สามารถสั่งให้ดำเนินการสืบสวนหรือไต่สวนเพิ่มเติมก่อนมีความเห็นได้ โดยแต่ละขั้นตอนจะกำหนดระยะเวลาดำเนินงานไว้ ซึ่งกกต.ได้มีประกาศเรื่อง กำหนดระยะเวลาดำเนินงานในกระบวนการ ยุติธรรมของสำนักงานคณะกรรมการการเลือกตั้ง พ.ศ. 2566 ข้อ 4 “การกำหนดระยะเวลานี้มีวัตถุประสงค์ เพื่อให้ผู้มีส่วนเกี่ยวข้องได้รับความยุติธรรมโดยไม่ล่าช้า แต่ต้องไม่ให้เกิดผลกระทบต่อความเป็นอิสระในการอำนวย ความยุติธรรมหรือการดำเนินงานโดยสุจริตของบุคคลใดไม่ว่าทางใด ระยะเวลาดำเนินงานในกระบวนการยุติธรรม พ.ศ. 2565" ตามมาตรา 4 แห่งพระราชบัญญัติกำหนด






Isranews Agency | สำนักข่าวอิศรา